KP18068ESPA
  • KP18068ESPAKP18068ESPA

KP18068ESPA

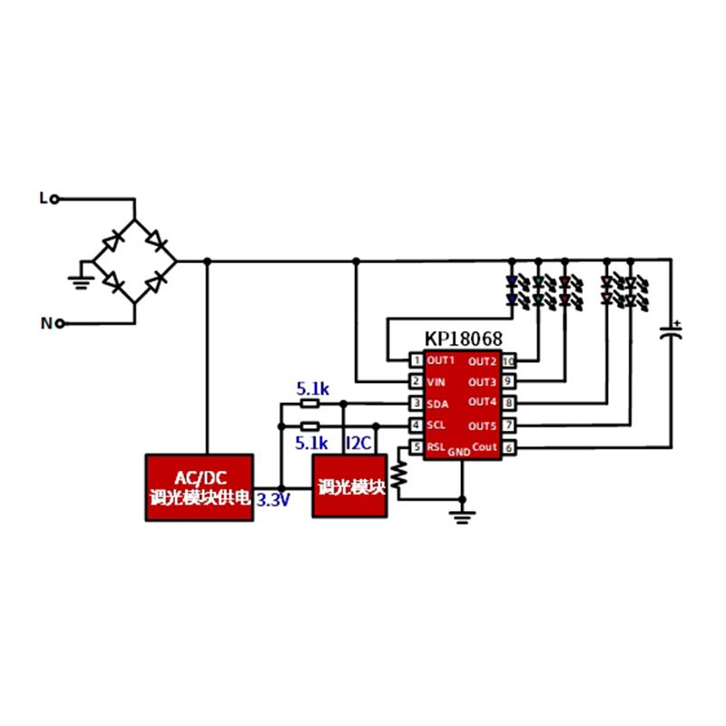
KP18068ESPA là chip điều chỉnh dòng điện không đổi tuyến tính LED điện áp cao 5 kênh có độ chính xác cao, có thể được thiết lập độc lập với giao diện I2C (Bus mạch tích hợp) để điều chỉnh kích thước của năm kênh hiện tại và duy trì các chế độ điều chỉnh độ sáng khác nhau.

Gửi yêu cầu

Mô tả Sản phẩm

PF>0,7, Năm chip làm mờ đèn LED tuyến tính điện áp cao đầy đủ


KP18068ESPA là chip điều chỉnh dòng điện tuyến tính không đổi LED toàn điện áp năm chiều có độ chính xác cao, có thể đáp ứng các yêu cầu của thông số kỹ thuật IEC-61000-3-2:2020. Giao diện I2C (Bus mạch tích hợp) có thể được sử dụng để đặt độc lập kích thước của năm dòng điện và hỗ trợ các chế độ điều chỉnh độ sáng khác nhau. Kênh CW là chế độ làm mờ tương tự, kênh RGB hỗ trợ chế độ làm mờ tương tự và chế độ làm mờ chopper, đồng thời mỗi kênh hỗ trợ làm mờ mức xám 1024, để đáp ứng các yêu cầu làm mờ trong nhiều trường hợp khác nhau.


Mạch CW của KP18068ESPA chịu được điện áp 500V, có thể cấp nguồn trực tiếp bằng nguồn AC đầu vào để dẫn động thanh đèn cao áp, dòng điện tối đa là 77,5mA; Mạch RGB chịu được điện áp 500V, dòng điện tối đa 48mA, đáp ứng dòng điện không đổi tuyến tính RGB điện áp cao. KP18068 có ưu điểm là độ chính xác dòng điện không đổi cao và độ sâu mờ 0,1%.


Chức năng bù điện áp đường dây tích hợp KP18068ESPA, điểm bù và độ dốc bù có chức năng lựa chọn định mức, có thể dễ dàng đáp ứng các yêu cầu về nguồn điện không đổi điện áp cao và thấp mà không cần thêm thiết bị. Đồng thời còn được tích hợp chức năng bảo vệ quá nhiệt, khi nhiệt độ chip vượt quá điểm bảo vệ quá nhiệt, chip sẽ tự động giảm dòng điện đầu ra để đảm bảo sự ổn định của hệ thống.


Tính năng chính

• Đáp ứng các yêu cầu về thông số kỹ thuật IEC-61000-3-2:2020

• Làm mờ năm tuyến đường

• Điều khiển I2C làm mờ thông minh, hỗ trợ năm công việc đồng thời

• Điện áp kênh RGB 500V, dòng điện tối đa 48mA

• Kênh CW chịu được điện áp 500V, dòng điện tối đa 77,5mA

• Kênh đơn 1024 làm mờ mức xám, độ sâu mờ 0,1%

• Độ chính xác đầu ra dòng không đổi ±5% giữa các chip

• Tiêu thụ điện năng ở chế độ chờ cực thấp <20mW

• Tích hợp bù điện áp đường dây đầu vào

• Kênh RGB hỗ trợ cả làm mờ theo kiểu chopper và làm mờ tương tự

• Tích hợp mạch cấp nguồn cao áp 500V

• Tích hợp bảo vệ quá nhiệt (OTP)

• Loại đóng gói ESSOP-10L


Ứng dụng tiêu biểu

• Bóng đèn LED thông minh

• Đèn LED thông minh khác, v.v.



Liên hệ chúng tôi

Trụ sở chính Thâm Quyến: Tầng 10, Tòa nhà Trung tâm Nghiên cứu và Phát triển, Khu công nghiệp EVOC, 

Gđường uangming, Quảng Minh Quận, Thành phố Thâm Quyến, Tỉnh Quảng Đông, Trung Quốc

Trang web chính thức của công ty: www.cokinsemi.com

 

E-mail: wyq@cokinic.com

Điện thoại:+86-18681585060

 




Thẻ nóng: KP18068ESPA, China, Manufacturer, Supplier, Factory, Customized, Low Price, Quality, Advanced, Durable, Latest Selling, In Stock
Danh mục liên quan
Gửi yêu cầu
Xin vui lòng gửi yêu cầu của bạn trong mẫu dưới đây. Chúng tôi sẽ trả lời bạn trong 24 giờ.
Những sảm phẩm tương tự
X
Chúng tôi sử dụng cookie để cung cấp cho bạn trải nghiệm duyệt web tốt hơn, phân tích lưu lượng truy cập trang web và cá nhân hóa nội dung. Bằng cách sử dụng trang web này, bạn đồng ý với việc chúng tôi sử dụng cookie. Chính sách bảo mật
Từ chối Chấp nhận